top of page
此網站是使用
.com
網站幫手設計的。立即用來製作您的網站吧!
立即開始
高雄市醫療器材商業同業公會
kaohsiung medical instrumen
t commercial association
公會LINE
最新消息
認識公會
理事長的話
現任理監事 第11屆
歷屆理事長
歷屆理監事
顧問
本會章程
入會辦法
申請獎學金
各年度會務活動
會務活動-114年度活動花絮
課程
技術人員繼續教育訓練及其他課程訊息
展覽
公文專區
公文專區-115年
公文專區-114年
會員專區
會員通知
會員名錄
特約商店
特約商店-享溫馨庭園式KTV
特約商店-英倫牙醫
特約商店-H2O水京棧國際酒店
特約商店-承億酒店
特約商店-承億文旅
特約商店-墾丁怡灣渡假酒店
特約商店-兄弟大飯店
特約商店-麗寶樂園度假區
特約商店-城市商旅 系列
特約商店-柏軒健康事業有限公司
特約商店-上善禮儀有限公司-
廣告刊登
倍樂國際 宏基醫療
中華管理顧問有限公司
相關網站
聯絡我們
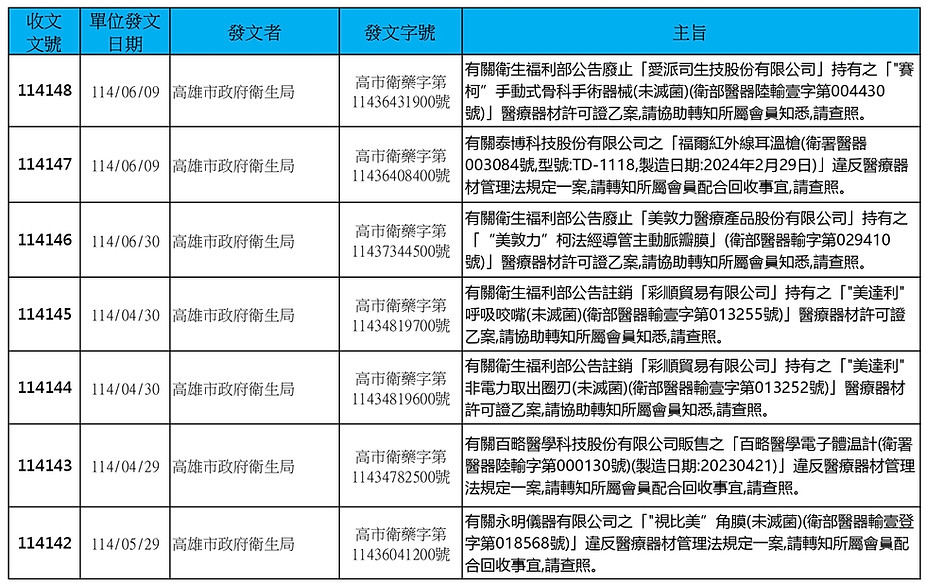
公文專區 114年